华体会hth(中国)官方网站保护 CCl4 引起的小鼠肝纤维化损伤的实验研究
2019-08-14 12:59:26 发表




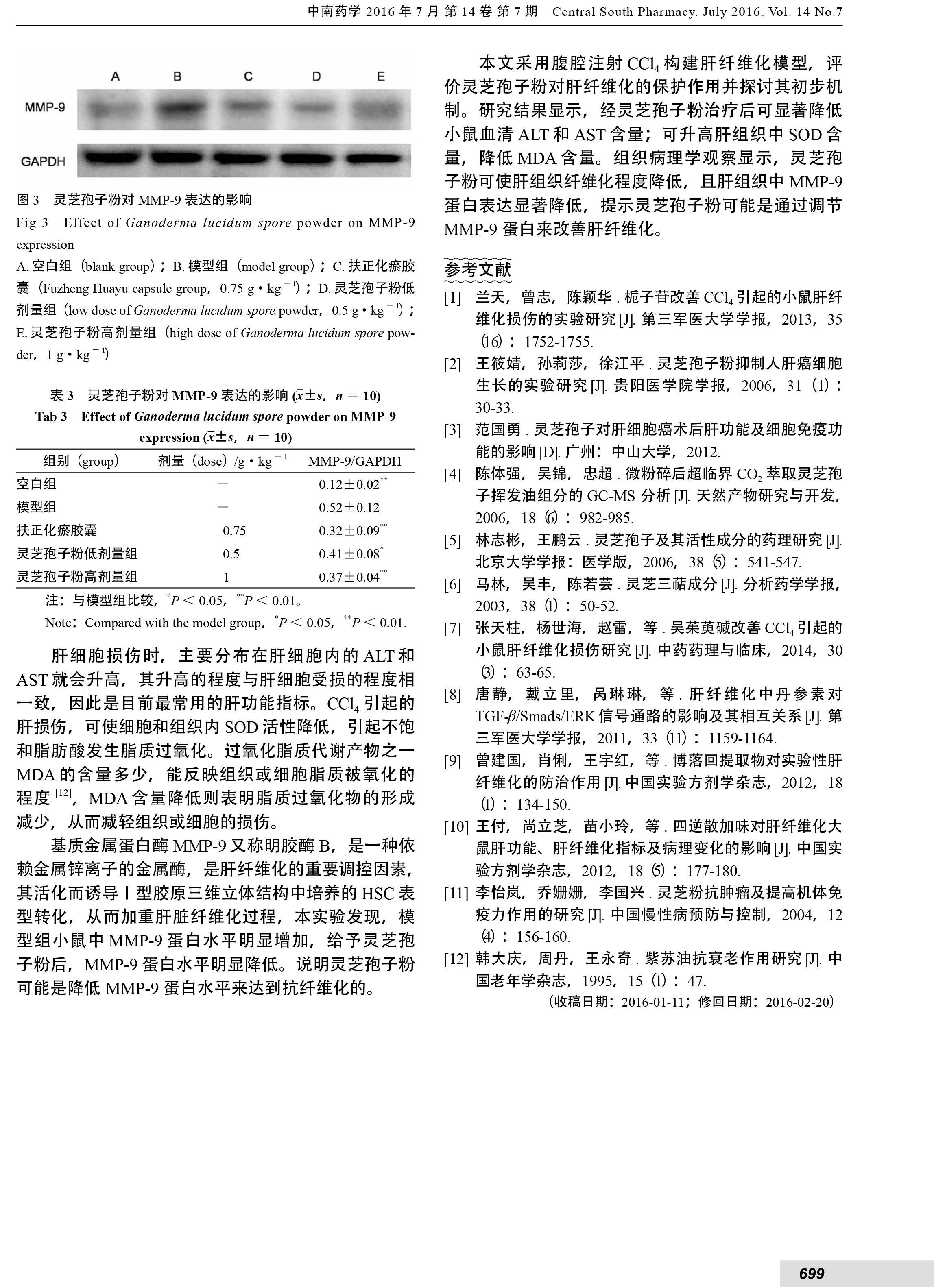
摘要:目的 探讨华体会hth(中国)官方网站对 CCl4 引起的小鼠肝纤维化损伤的保护作用及机制。方法 采用腹腔注射 CCl4 引起肝纤维化损伤的方法,给雄性 C57 小鼠腹腔注射 CCl4 构建肝纤维化模型。同时采用华体会hth(中国)官方网站(0.5 g·kg- 1、1 g·kg- 1),扶正化瘀胶囊(0.75 g·kg- 1)进行灌胃给药干预。生化检测血清丙氨酸转移酶(ALT)和天冬氨酸转移酶(AST)以及肝组织的超氧化物歧化酶(SOD)、丙二醛(MDA)含量;HE 染色法观察肝组织病理学变化;Western blot 法检测基质金属蛋白酶 -9(MMP-9)的表达。结果华体会hth(中国)官方网站可显著抑制 CCl4 诱导的小鼠肝纤维化程度,与模型组相比,华体会hth(中国)官方网站组和扶正化瘀胶囊组血清 ALT、AST 水平及肝脏组织中 MDA 水平明显降低(P < 0.01),SOD 显著升高(P < 0.01);华体会hth(中国)官方网站组和扶正化瘀胶囊组显著抑制肝组织中 MMP-9 的蛋白表达(P < 0.01)。结论 华体会hth(中国)官方网站对 CCl4 引起的小鼠肝纤维化损伤有一定保护作用,可能是通过调节 MMP-9 蛋白来改善肝纤维化。
关键词:灵芝孢子;肝纤维化;基质金属蛋白酶 -9;超氧化物歧化酶;丙二醛
中图分类号:R285.5 文献标识码:A 文章编号:1672-2981(2016)07-0696-04
doi:10.7539/j.issn.1672-2981.2016.07.005
肝损伤引起肝脏细胞外基质(extracellular matrix,ECM)大量积聚,导致肝纤维化及肝硬化,从而造成肝功能不全、门静脉高压及肝癌[1]。现已证明许多中草药具有抗肝纤维化作用。华体会hth(中国)官方网站是灵芝在生长成熟期,从灵芝菌褶中弹射出来的种子,集中起来后呈粉末状。近年来,对其研究和利用日益受到重视[2-3]。华体会hth(中国)官方网站含有比灵芝更丰富的多糖肽、三萜
类、有机锗、腺嘌呤核苷、蛋白质、酶、微量元素等特殊成分[4-6]。但华体会hth(中国)官方网站抗肝纤维化的作用在国内外文献报道鲜见。本文采用 CCl4 制备肝纤维化模型,对华体会hth(中国)官方网站抗肝纤维化作用及机制进行系统研究,为其临床开发应用提供科学依据。
