华体会hth(中国)官方网站对帕金森病大鼠氧化应激反应和神经炎症反应的影响
2019-08-13 14:07:41 发表



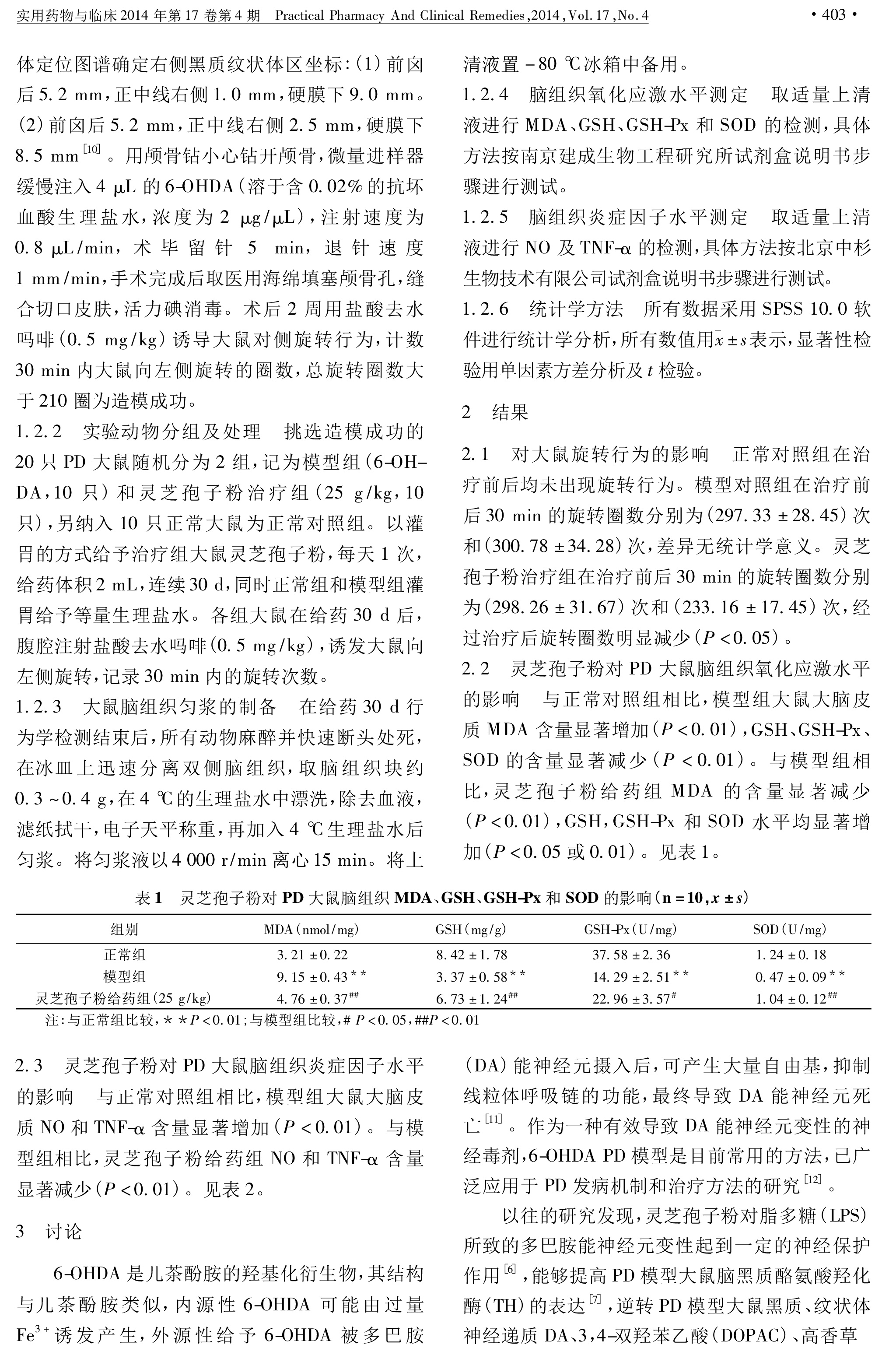
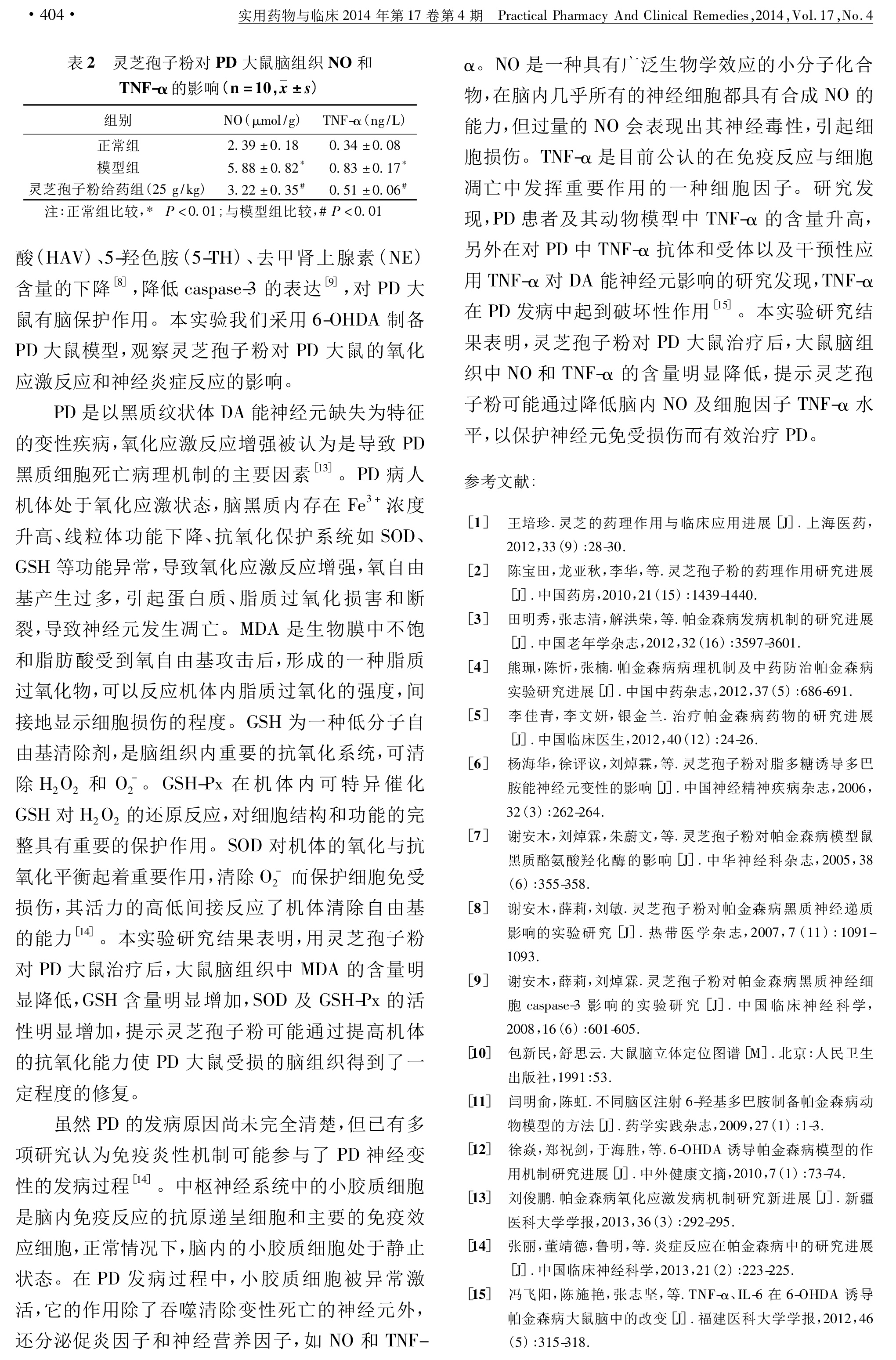
[摘 要] 目的 研究华体会hth(中国)官方网站对帕金森病(PD)模型大鼠的氧化应激反应和神经炎症反应的影响,探讨华体会hth(中国)官方网站治疗帕金森病的潜在作用机制。方法 采用脑内定位注射 6-羟基多巴胺(6-OHDA)建立 PD 大鼠模型,在模型建立成功后给予华体会hth(中国)官方网站治疗(25 g / kg)。给药 30 d 后,测定大鼠脑组织中丙二醛(MDA)、谷胱甘肽(GSH)、一氧化氮(NO)和 α-肿瘤坏死因子(TNF-α)的含量,以及超氧化物歧化酶(SOD)、谷胱甘肽过氧化物酶(GSH-Px)活力。结果 华体会hth(中国)官方网站治疗组可明显降低 PD 模型大鼠脑组织中 MDA、NO 和 TNF-α 含量,增加GSH 含量,提高 SOD、GSH-PX 的活性。结论 华体会hth(中国)官方网站对 PD 模型大鼠具有保护作用,其机制可能与华体会hth(中国)官方网站减轻 6-OHDA 所致的氧化应激损伤和神经炎症反应有关。
[关键词] 华体会hth(中国)官方网站;帕金森病;大鼠;氧化应激;神经炎症
灵芝孢子(G anoderma lucidium spore)是灵芝生长成熟期从菌盖弹射出来极其细小的孢子,为灵芝的生殖细胞,具有灵芝的全部遗传活性物质,其药用价值日益受到重视。现代药理研究表明,华体会hth(中国)官方网站具有许多药理作用,包括抗肿瘤、增加免疫调节、抗病毒、抗炎、清除自由基等[1-2]。帕金森病(Parkinson' s disease,PD)是一种以黑质纹状体通路的退变为主要特征的神经系统变性疾病。迄今为止,PD 的治疗仍为对症治疗,无法阻止疾病进展[3-5]。以往的研究发现,华体会hth(中国)官方网站对 PD模型大鼠具有一定的脑保护作用[6-9]。本实验我们观察了华体会hth(中国)官方网站对 PD 大鼠的氧化应激反应和神经炎症反应的影响,旨在揭示华体会hth(中国)官方网站治疗 PD 的潜在作用机制。
